[Get 23+] テレビアンテナブースターの回路図
View Images Library Photos and Pictures. 光テレビについての解説 asahi satellite page 多彩な機能を搭載した地デジ用ハイスペックミキサー 混合器 uhfミキサーを新発売 マスプロ電工 maspro 分配器の接続方法がわかる 分波器 分岐器との違いも解説 イラストつき みんなのアンテナ工事屋さん 家電 電気のプロショップ 株式会社伊藤電気 tv av関連工事施工例
. アンテナとの接続 接続する 2011a 使いかたマニュアル ブルーレイディスク dvdレコーダー サポート お問い合わせ ソニー 地上波デジタルテレビ用アンテナブースタユニット 製品について マスプロ電工 maspro
アンテナ設置システム系統図
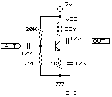
amラジオ用のブースターの回路図をインターネットで拾ってきたのですが yahoo 知恵袋
ケーブルtvと自宅アンテナの混合とfm放送 open priceのブログ
テレビアンテナの設置は自分でできるのか 詳細なやり方を丁寧に解説 テレビアンテナの情報サイト アンテナnavi
ブースター 増幅器 uvブースター uv bs 110度csブースター ハ行 用語解説 共同受信施設についてのデジタル放送受信相談室
地デジブースター製作に四苦八苦中です 地デジブースター製作に四苦 その他 自然科学 教えて goo
ボクにもわかる地上デジタル 地デジ対策編 分配器 アンテナ スプリッター
光テレビについての解説 asahi satellite page
my project 第4回 テレビ映りを改善 地デジ用ラインブースターの製作 広帯域高周波アンプ 2017年1月号 月刊fbニュース アマチュア無線の情報を満載
dxアンテナ uad1900 テレビアンテナブースター内蔵の通販 by y gin s shop ラクマ
my project 第4回 テレビ映りを改善 地デジ用ラインブースターの製作 広帯域高周波アンプ 2017年1月号 月刊fbニュース アマチュア無線の情報を満載
地デジとbs csアンテナを自分で取り付けてみる 気ままな日々
海峡 導入する 読む テレビ ケーブル ブースター katorisalon jp
anc あづみ野テレビ 新築 増改築をお考えの方へ 双方向ケーブルテレビ対応設備のご案内
テレビコンセント 分配器 4k 8k衛星放送対応 スイッチ コンセント 配線器具 panasonic
テレビ用のブースター 増幅器 の正しい使い方と出来ること 出来ないこと テイクサービス
amazon マスプロ 地上デジタル放送用uhfラインブースター ub18l p マスプロ電工 アンテナブースター
my project 第4回 テレビ映りを改善 地デジ用ラインブースターの製作 広帯域高周波アンプ 2017年1月号 月刊fbニュース アマチュア無線の情報を満載




Komentar
Posting Komentar